弘南鉄道大鰐線 運行について (2026/2/10)
弘南鉄道大鰐線において、大鰐駅~津軽大沢駅間で除雪作業のため運転見合わせとしておりましたが、再開の目途が立ちましたので、2026年2月12日(木)始発より全線で運転再開いたしますのでお知らせいたします
詳細は下記ページにてご確認願います
・・・大鰐線全線再開について 2026/2/12始発より
===============================
下記は、2026年2月11日(水祝)まで運行案内となります
===============================
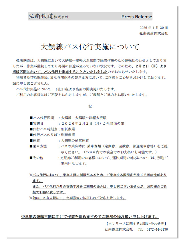
弘南鉄道は、大鰐線において大鰐駅~津軽大沢駅間で除雪作業のため運転見合わせとしておりましたが、作業が難航しており再開の目途が立っていない状況です。
2026年2月2日(月)から
津軽大沢駅~中央弘前駅間で折り返し運転
大鰐駅~津軽大沢駅間でバス代行を実施することといたしましたのでお知らせいたします
運転時刻・運賃等は下記をご参照下さい
利用者及び沿線住民、また各関係所の皆さま方において、ご迷惑とご心配をおかけしております。誠に申し訳ござません。バス代行実施について、下記日程より当面の間実施いたします。
ご利用のお客様にはご不便をおかけしますが、ご理解とご協力をお願いいたします。
弘南鉄道大鰐線 2026/2/2からの運転区間

弘南鉄道大鰐線 2026/2/2からの時刻表
下記をクリックすると大きな画像(PDFファイル)が開きます(0.2MB)

運賃
大鰐線の通常運賃
乗車方法
バスの乗降時に 乗車券類(定期券、回数券、普通乗車券等)をご提示ください。(バス車内での現金でのお支払いも可能です。)
その他
定期券ご利用のお客様において、運休期間の対応については、別途ご案内いたします。
※バス代行において、乗車人員に制限があるため、ご乗車する際混乱が生じる可能性があります。
また、バス代行以外の交通手段をご利用の場合は、申し訳ございませんが、お客様のご負担でお願い致します。
※随時、各有人駅にて、定期券等の払戻しのご対応を致します。
バス代行区間(大鰐~津軽大沢)バスのりば
弘南バスの既存のバス停を利用し、一部の駅については臨時停車場を設置致します
◆津軽大沢駅
白寿園前
大鰐行きバス停は、交差点角となります

![]()
◆義塾高校前駅
石川西口バス停
ファミリーマート交差点付近

![]()
◆石川駅
大鰐方面:中央石川バス停、弘前方面:石川町民会館
石川郵便局付近

![]()
◆石川プール前駅
小金崎バス停
温水プール石川入口付近

![]()
◆鯖石駅
佐藤権次郎石材店付近
国道7号線沿い:臨時バス停

![]()
◆宿川原駅
宿川原踏切付近
踏切付近:臨時バス停

![]()
◆大鰐駅
JR大鰐温泉駅正面
JR大鰐温泉駅前正面

案内リリース
下記をクリックすると大きな画像(PDFファイル)が開きます(0.3MB)

早期の運転再開に向けて作業を進めますのでご理解の程お願い申し上げます
弘南鉄道株式会社






















